医学资讯、医学知识尽在中华医学网!
每日医学知识、资讯海量更新,天天给你健康!
返回主页|联系我们
  • 网站首页
  • 政策法规
  • 健康教育
  • 养生保健
  • 慢病管理
  • 肿瘤疾病
  • 消化疾病
  • 妇产疾病
  • 血液疾病
  • 呼吸疾病
  • 心脑血管
  • 心脑血管
  • 神经疾病
  • 儿科疾病
  • 精神心理
  • 皮肤性病
  • 身体疾病
  • 五官口腔
  • 内科疾病
  • 普通外科
  • 临床手术
  • 整形美容
  • 外科其他
  • 临床科室
  • 医技科室
  • 临床诊断
  • 疾病症状
  • 物理检查
  • 化学检查
  • 检验医学
  • 急诊医学
  • 预防医学
  • 中医诊疗
  • 中医特色
  • 中医方剂
  • 中药名录
  • 中西医结合
  • 用药指导
  • 中西药品
  • 西药学
  • 临床用药
  • 生物医药
  • 基础医学
  • 护理医学
  • 医院查询
  • 就医指南
  • 制药企业
  • 医药批发
  • 医疗器械
  • 医学资源
  • 医学文献
  • Medicine
  • Disease
  • Health
  • Institutes
  • OnlineDrugs
当前位置:主页 > 就医指南 > 文章内容

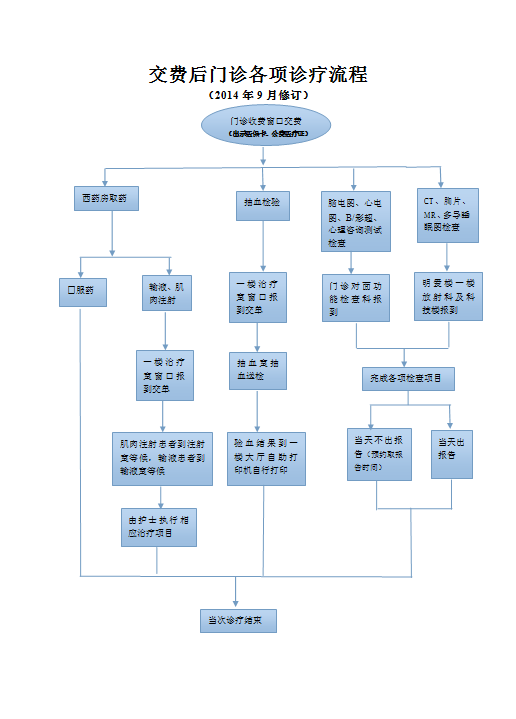
广州市脑科医院检查、治疗流程

作者:admin发布时间:2012-11-01 19:06浏览: 次

检查、治疗流程

标签:
  • 便血诊断要检查什么
  • 频繁胃痛应查幽门螺杆菌
  • 哪些情况不适宜肝穿刺检查
  • 羊水检查是孩子健康卫士
  • 骨密度检查不可比较
  • 偏头痛需要做什么检查
  • B超检查可以查出肝硬化
  • 心电图的那些神秘符号
  • 做好脑超声检查 预防脑血
  • 血脂化验单
  • 在家测血糖保证准确的方法
  • 看懂糖尿病化验单的方法
  • 专家教你如何检测血糖
  • 教您看检验报告—血常规
  • 确诊心律失常该做哪些检查
  • 骨密度检查需从儿童做起
  • 肩周炎X线检查用处
  • 女性骨密度检查有什么用
  • 妇科检查各细节
  • 内分泌科究竟能治哪些病?

热门标签

  • 药品
  • 整形
  • 减肥
  • 美容
  • 心理
  • 饮食
  • 女性
  • 男性
  • 老人
  • 子宫肌瘤
  • 输卵管不通
  • 漏斗胸
  • 股骨头坏死
  • 风湿
  • 糖尿病
  • 肾炎
  • 癫痫
  • 肝病
  • 肝硬化腹水
  • 甲亢
  • 三叉神经痛
  • 重症肌无力
  • 脑瘫
  • 帕金森
  • 红斑狼疮
  • 颈椎病
  • 牙齿
  • 怀孕
  • 湿疹
  • 硬皮病

最新文章

  • 浙江省就诊指南2
  • 河南省就诊指南2
  • 浙江省就诊指南
  • 河南省就诊指南
  • 江苏省就医指南
  • 安徽省就诊指南
  • 山东省就诊指南2
  • 湖南省就诊指南
  • 山东省就诊指南
  • 湖北省就诊指南
本站部分资源来自互联网,如有任何问题请联系中华医学网!
感谢您对中华医学网的支持,请把本站推荐给您的好友,让医学传递你我他(她)!
Copyright © 2018 中华医学网