作者:admin发布时间:2012-11-01 19:02浏览:
次
水肿是指血管外的组织间隙有过多的液体积聚。当液体积聚超过体重的4%~5%时可表现为显性水肿。水肿可分全身性和局限性。全身性水肿为液体在组织间隙内弥漫分布,若皮肤受压后出现凹陷,称为凹陷性水肿;局限性水肿为液体在组织间隙内局部分布,这种水肿可以是凹陷性,也可以是非凹陷性。水肿严重者可以出现腹腔、胸腔积液。脑水肿、肺水肿的形成机制特殊,不属于本节讨论范围。
(二)常见病因、发生机制和临床表现特点
人体内水占体重的60%,其中2/3为细胞内液,1/3为细胞外液;细胞外液中血管内占1/4,组织间隙液占3/4。在生理状态下,血液静水压、血浆胶体渗透压、组织液静水压、组织液胶体渗透压和毛细血管通透性是维持血管内外液体平衡的主要因素,少部分组织液可通过淋巴管回流入血液。组织液的形成和吸收处于动态平衡时,机体不发生水肿。
水肿形成机制:①血浆胶体渗透压降低(营养不良、各种原因导致的低蛋白血症);②毛细血管内静水压升高(各种原因引起的静脉回流障碍、循环血容量增加等);③毛细血管壁通透性增高(血管活性物质、炎症、细菌毒素、缺氧等);④淋巴液回流受阻(淋巴结切除术后或淋巴管阻塞等)。
甲状腺疾病所致水肿是由于黏多糖在组织间隙内沉积所致,为非可凹性,如Graves病所致胫前黏液水肿和甲状腺功能减退症所致的全身性黏液性水肿。
水肿常见的病因如下:
1.全身性水肿
(1)心源性水肿:常见于右心衰竭、缩窄性心包炎等。
(2)肾源性水肿:常见于肾小球肾炎、肾病综合征等。
(3)肝源性水肿:常见于病毒性肝炎、肝癌及肝硬化等。
(4)营养不良性水肿:常见于低蛋白血症、维生素B1缺乏症等。
(5)结缔组织病性水肿:常见于系统性红斑狼疮、硬皮病及皮肌炎等。
(6)变态反应性水肿:如血清病等。
(7)内分泌性水肿:常见于席汉病、Graves病、甲状腺功能减退症及Cushing绽合征等。
(8)特发性水肿:只发生于女性,与内分泌失调有关,特点为周期性水肿,可能与月经周期变化有关。
(9)其他:贫血性水肿、妊娠中毒性水肿。
(10)药物性水肿:肾上腺皮质激素、甘草制剂、钙离子拮抗剂或噻唑烷二酮类胰岛素增敏剂等。
2.局限性水肿
(1)静脉阻塞性水肿:常见于血栓性静脉炎、下肢静脉曲张等。
(2)淋巴梗阻性水肿:常见于丝虫病的象皮肿、流行性腮腺炎所致胸前水肿等。
(3)炎症性水肿:常见于丹毒、疖肿、蜂窝织炎等。
(4)变态反应性水肿:常见于血管神经性水肿、接触性皮炎等。
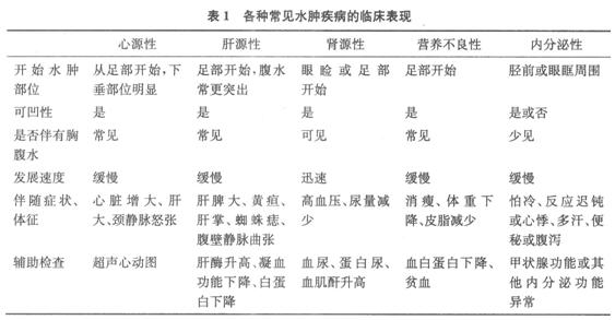
各种常见水肿疾病的临床表现总结如表1。
