作者:admin发布时间:2012-11-01 19:00浏览:
次
表6-2阿托品类生物碱及其来源
天然生物碱为左旋莨菪碱(不稳定),提取过程中得到消旋莨菪碱— 阿托品
阿托品(Atropine)
定义:和M受体结合,竞争性拮抗ACh或M受体激动药的作用。对M1、M2、M3都有阻断作用,大剂量对N受体也有阻断作用。
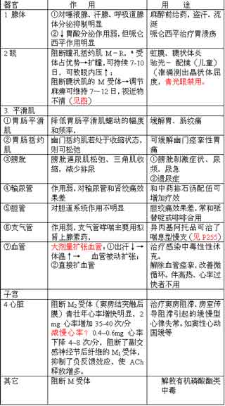
阿托品的作用和用途对比讲授
中枢神经系统:
1~2mg 兴奋延脑和大脑,4 mg 对中枢神经系统有兴奋作用,10 mg 以上,
明显兴奋中枢神经系统,中枢症状明显。

表6-3阿托品和剂量的关系
[不良反应]
口干、视力模糊、心率加快、瞳孔扩大、皮肤潮红、中枢症状
1 阿托品作用广泛,应用其中一种作用时,其他作用则成为副作用。
2 阿托品类植物:番茄果、曼陀罗果、洋金花、莨菪根茎,也可出现类似阿托品的中毒反应。阿托品的最低致死量,成人为:80~130 mg,儿童为 100 mg。
3 阿托品中毒的解救:
对症处理:洗胃、导泻。
毒扁豆碱 1~4 mg(儿童0.5 mg)缓慢静脉注射,对抗阿托品中毒(包括 瞻妄与昏迷),因为毒扁豆碱作用维持时间短,需反复给药。地西泮可解救中枢兴奋症状,但不宜用吩噻嗪?
禁忌:青光眼,前列腺肥大(加重排尿困难)。
东莨菪碱 scopolamine
特点:
口服易吸收,可通过血脑屏障及胎盘屏障,对中枢神经系统及腺体分泌有较强抑制作用
1. 中枢抑制作用:小剂量镇静,较大剂量催眠,剂量更大甚至引起意识消失,
进入浅麻醉状态,但对呼吸中枢有兴奋作用
2.抑制腺体分泌:减少唾液腺和支气管腺体分泌的作用,
3.中枢抗胆碱作用:有较强的抗晕动病和帕金森病作用
4.外周作用小于阿托品:
用途:
1 麻醉前给药: 优于阿托品(镇静、抑制腺体分泌)
2抗晕动病: 预防给药效果好,也可和苯海拉明合用。
3治疗呕吐 : 妊娠及放射性呕吐
4帕金森氏病: 减少流涎、震颤、肌肉强直(与中枢抗胆碱作用有关)
山莨菪碱 anisodamine
来源:唐古特莨菪中提取的生物碱 ,也称654,人工合成品为 654-2。
与阿托品相比,其特点如下:
1. 不易通过血脑屏障,中枢兴奋作用弱
2. 扩瞳作用弱
3.抑制唾液分泌作用弱, 仅为阿托品的1/20~1/10。
4.选择性解除血管痉挛
5.选择性解除平滑肌痉挛;
用途:
1. 感染中毒性休克
2. 内脏平滑肌绞痛
不良反应,禁忌症同阿托
(二) 合成扩瞳药
常用合成扩瞳药有:后马阿托品(homatropine)、 托吡卡胺 (tropicamide)、
环喷托酯 (cyclopentolate)、 尤卡托品 (eucatropine)

图6-4几种扩瞳药滴眼作用比较
(三) 成解痉药
1. 季胺类:溴丙胺太林(propantheline bromide,普鲁本辛)
作用:选择性作用于胃肠平滑肌,抑制胃液分泌
用途:
(1) 胃、十二指肠溃疡、胃肠痉挛、消化性溃疡辅助药
(2) 遗尿症
(3) 妊娠呕吐
2. 叔胺类:有贝那替嗪(benactyzine)、双环维林(dicyclomine)、羟苄利明(oxyphencyclimin)等。
贝那替嗪(胃复康):口服易吸收,抑制胃肠平滑肌痉挛,抑制胃液分泌,安定作用
用途:
(1) 适用于兼有焦虑症的溃疡病人
(2) 肠蠕动亢进
(3)膀胱刺激症
3. 季胺类:奥芬溴胺、格隆溴胺、戊沙溴胺、地泊溴胺、喷噻溴胺
4. 选择性M受体亚型阻断药
哌仑西平(pirenzepine)替仑西平(telenzepine)
结构:三环类与丙米嗪相似
作用:选择性阻断M1受体
抑制胃酸及胃蛋白分泌
优点:少口干,少视力模糊,无中枢兴奋作用。
用途:①消化性溃疡
②支气管阻塞性疾病(拮抗迷走N功能)
注意事项:青光眼及前列腺肥大患者慎用,妊娠期内禁用.